logo

会员登录

用户登录 评委登录
一周内自动登录 建议在公共电脑上取消此选项
一周内自动登录 建议在公共电脑上取消此选项
依据工信部新规要求,运营商部署做出调整,现部分用户无法获取短信验证码(移动运营商为主)。如遇收不到短信验证码情况,请更换其他手机号(联通、电信)尝试,有疑问请电话咨询:18912606905、18136127515。
一周内自动登录 建议在公共电脑上取消此选项
手机验证码登录 还未账号?立即注册

会员注册

*依据工信部新规要求,运营商部署做出调整,现部分用户无法获取短信验证码(移动运营商为主)。如遇收不到短信验证码情况,请更换其他手机号(联通、电信)尝试,有疑问请电话咨询:18912606905、18136127515。
已有账号?
医械创新资讯
医械创新资讯

最新医保耗材目录来了(附名单)

日期:2026-01-04
浏览量:6555
图片
耗材医保目录建设提速,2026年新动作频频。

01

山西发布新版耗材目录

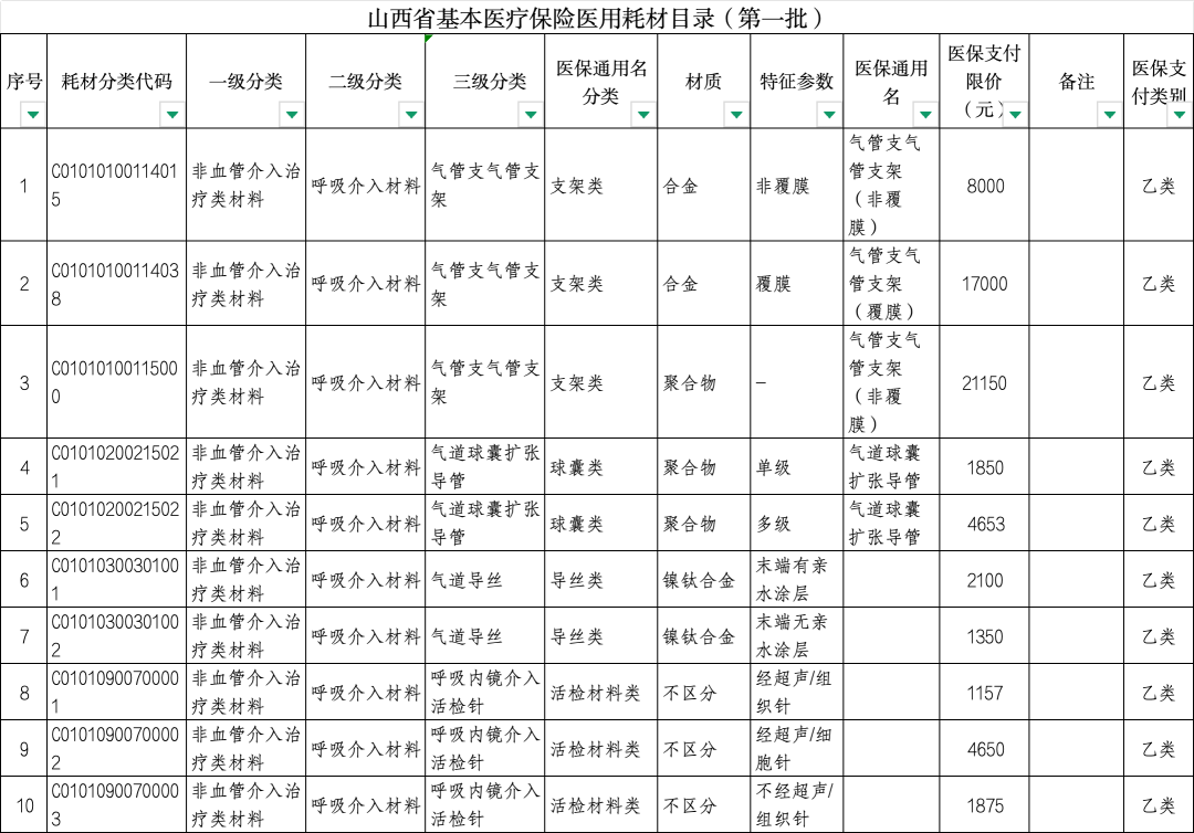
近日,山西医保局发布关于印发《山西省基本医疗保险医用耗材目录(第一批)》的通知,自2026年1月1日起全省统一执行
图片
目录内耗材共3786类,其中乙类3538个,丙类248个,覆盖血管/非血管介入治疗类、骨科、眼科、口腔、心脏外科类等材料,具体如下:
图片
根据《通知》,纳入医保支付范围的耗材医保最高支付限价为5万元

集采中选耗材医保支付标准遵循国家相关规定以中选价作为医保支付标准。类别相同、功能相近集采非中选耗材以集采最高中选价作为医保最高支付限价。

非集采高值耗材以该种耗材实际结算中位价作为医保支付限价。非集采低值耗材以实际结算价格作为医保支付标准。

《通知》提到,未在此次调整规范范围内的符合另收费用一次性物品管理规定的耗材,可继续按原有政策执行。
国家医保局此前发文,现阶段尚未建立全省统一的医保医用耗材目录的地区要加大工作力度,“十四五”期间建立全省统一的医保医用耗材目录。

2025年是“十四五”的收官之年,据赛柏蓝器械不完全统计,除了山西外,云南、贵州、河南、天津、江西、河南等地也均在2025年公布医保耗材目录。

例如,河南医保局在去年12月31日发布《河南省基本医疗保险、生育保险和工伤保险医用耗材目录(2025年)》,共收录耗材4796个,将于202621日起执行

辽宁于11月对医保耗材目录进行了公示,其中共收录3388个医用耗材,甲类67个,乙类3321个。

2025各地医保耗材目录梳理如下:

图片
赛柏蓝器械制图

02

耗材医保目录建设提速
支付规则完善、动态调整跟进

在医保耗材目录建设中,各类配套政策正在加速完善。
以支付端为例,河南规定在5%-40%的范围内确定本地区的医保医用耗材首自付比例;安徽在明确各类耗材的最高支付限价的同时,还分别公布职工和居民各自的先行自付比。
动态调整机制也开始逐步普及,山西的通知中提到,《耗材目录》综合考虑医用耗材的技术进步、临床使用情况、价格费用水平和我省医疗保险基金和参保人承受能力等因素。结合医用耗材集中带量采购、支付管理政策调整、国家立项指南落地进展、医疗服务项目调整情况、阳光采购平台挂网情况、耗材使用基金结算以及国家医用耗材分类与代码库更新情况等进行动态调整。
近期召开的全国医疗保障工作会议提到,2026年全面完成40批立项指南编制工作,实现医疗服务价格项目全国基本统一。
可见,各省医保耗材目录或将迎来新一轮调整。
值得注意的是,省级统一并不是耗材目录的终点。国家医保局在2023年就提出,明确对于通用名管理较为成熟的耗材类别,将逐步制定全国统一的医保目录,并逐步扩大国家目录涵盖的耗材类别范围

随着各地加速耗材医保目录的建设与更新,兼具临床实用价值、技术创新性与成本效益优势的优质耗材将持续纳入医保支付范围,获得更广阔的市场应用空间。但缺乏核心技术壁垒、同质化严重的产品,或将在准入筛选阶段就被逐步淘汰。






▲文章来源:赛柏蓝器械
▲转载请标注以上来源

声明:本文仅作信息传递之目的,仅供参考。本文不对投资及治疗构成任何建议,请谨慎甄别。如涉及作品内容、版权和其它问题,为保障双方权益,请与我们联系,我们将立即处理。如有平台转载本篇文章,须自行对该篇文章负责,医疗器械创新网不对转载引起的二次传播负责。

图片

往期推荐

财务造假,医械龙头企业退市倒计时

迈瑞,再次出手!

奥林巴斯,新品

苏州这一械企,拿下近亿元融资!

图片

返回列表