logo

会员登录

用户登录 评委登录
一周内自动登录 建议在公共电脑上取消此选项
一周内自动登录 建议在公共电脑上取消此选项
依据工信部新规要求,运营商部署做出调整,现部分用户无法获取短信验证码(移动运营商为主)。如遇收不到短信验证码情况,请更换其他手机号(联通、电信)尝试,有疑问请电话咨询:18912606905、18136127515。
一周内自动登录 建议在公共电脑上取消此选项
手机验证码登录 还未账号?立即注册

会员注册

*依据工信部新规要求,运营商部署做出调整,现部分用户无法获取短信验证码(移动运营商为主)。如遇收不到短信验证码情况,请更换其他手机号(联通、电信)尝试,有疑问请电话咨询:18912606905、18136127515。
已有账号?
医械创新资讯
医械创新资讯

刚刚,四大耗材集采启动!

日期:2026-01-27
浏览量:2163
图片
昨日(1月26日),新一轮浙江省级公立医疗机构组团采购正式启动,此次由浙江四大三甲医院牵头,涉及品类包括神经介入通路导管、经外周中心静脉导管(PICC)、输液港和眼科手术用重水各自的采购征求意见稿均已发布,征求时间为1月26日至1月30

01

神经介入通路导管


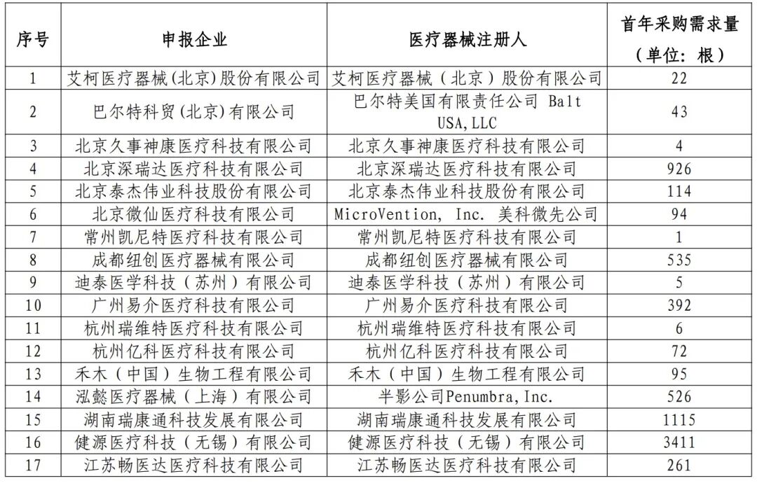
神经介入通路导管采购由浙江大学医学院附属第二医院负责,耗材编码前7位为C020505、C020506,产品分组包括:神经介入第一层通路(长鞘类等)和神经介入第二层通路(中间导管类等)
根据意见稿,参与过其他省级/联盟同类带量采购并中选的产品注册证,申报价需同时满足三项限价要求(≤浙江医疗机构历史采购最低价、≤其他省级/联盟带量最低中选价、≤本次分组最高有效申报价),价格采集截止2025.12.31,符合则获拟中选资格,超价即为无效申报。
未参与/参与未中选其他省级/联盟同类带量采的产品注册证,申报价需同时≤同分组加权平均价、≤本省医疗机构历史采购最低价,满足即获拟中选资格。
图片
首年采购需求量为21120根,明细如下:
图片
图片


02

经外周中心静脉导管(PICC)

经外周中心静脉导管(PICC)由浙江大学医学院附属第四医院负责,耗材编码前7位为C020703,不包含可追踪及定位等特殊功能产品,具体目录如下:
图片

该品种采购参照市场价格情况,采取带量联动的方式进行,要求企业自主填报全国省级(含省际联盟,下同)集采落地执行价格;医疗机构填报需求量且全国省级集采中选的产品,企业均应申报带量联动。

企业申报产品同时满足以下情形的确定为中选产品:1.产品为全国省级集采中选产品;2.产品报价不高于本产品全国省级集采最低中选价及全国最低挂网价;3.产品报价不高于浙江省医疗机构实际采购最低价。

首年采购需求总量为88840明细如下:

图片


03

输液港&眼科手术用重水

输液港由浙江省人民医院负责,分类代码以C020704开头,不包含脊柱型,分组情况如下:
图片

此次采购按照带量联动、以量换价、双向选择的原则,依据采购主体使用需求,参照市场总体价格水平,综合质量等因素,相关医用耗材生产企业按以下情况参与联动采购:

1.企业有效报价需同时所在分组最高有效入围价、全国最低价;

2.截至2025.12.31,其他地市及以上带量采输液港类曾中选企业,按组报价原中选价、本组最高入围价及全国最低价,产品直接拟中选;

3.同期上述范围未曾中选企业,有效报价所在分组有效报价中位数(奇偶数有对应排序计算规则)则拟中选;

4.拟中选产品公示无异议后确定为中选产品

眼科手术用重水由温州医科大学附属眼视光医院负责,分类与代码为C080701开头,最高有效申报价为150元/毫升

根据意见稿,申报价格不高于全国最低价且不高于最高有效申报价的产品均为有效申报企业拟中选企业数量为有效申报企业数量的70%,如有效申报企业数量≤3家时,则全部有效申报企业为拟中选企业

首年采购需求量为4718盒,折算为28660毫升,明细如下:

图片


04

省级医院组团采购密集来袭

今年4月,浙江医保局发布《浙江省医疗保障局浙江省卫生健康委员会关于进一步加强医药集中带量采购全流程管理的通知》。
其中指出,推动未纳入集中带量采购范围的药品和医用耗材,以专科医院联合采购、医疗联合体采购、自愿组成采购联盟采购等形式开展组团采购,指导省级医疗机构和杭州市、宁波市先行开展试点。
近期,浙江公立医疗机构组团采购已密集启动,其中首批就包括输尿管支架、子宫颈扩张球囊、微波消融电极(针、刀)、冠状动脉切割、刻痕、棘突、乳突球囊这四类耗材,中选结果已于1月23日公布。
去年1225日,浙江大学医学院附属第一医院 温州医科大学附属第二医院浙江省立同德医院浙江中医药大学附属第二医院浙江中医药大学附属第三医院浙江大学医学院附属口腔医院联合发文,省级公立医疗机构牵头组织开展血流导向密网支架类、血液透析器类、止血材料类、皮内针(揿针)类、根管锉(镍钛)类医用耗材信息集中维护工作
相较常规集采,医院组团采购模式能快速填补传统集采的空白地带,且均由头部医院牵头更能聚焦临床实际,并对中选产品进院使用提供保障,耗材集采的覆盖度和精准性均迎来升级。






▲文章来源:赛柏蓝器械
▲转载请标注以上来源

声明:本文仅作信息传递之目的,仅供参考。本文不对投资及治疗构成任何建议,请谨慎甄别。如涉及作品内容、版权和其它问题,为保障双方权益,请与我们联系,我们将立即处理。如有平台转载本篇文章,须自行对该篇文章负责,医疗器械创新网不对转载引起的二次传播负责。

图片

往期推荐

财务造假,医械龙头企业退市倒计时

迈瑞,再次出手!

奥林巴斯,新品

苏州这一械企,拿下近亿元融资!

图片

返回列表