logo

会员登录

用户登录 评委登录
一周内自动登录 建议在公共电脑上取消此选项
一周内自动登录 建议在公共电脑上取消此选项
依据工信部新规要求,运营商部署做出调整,现部分用户无法获取短信验证码(移动运营商为主)。如遇收不到短信验证码情况,请更换其他手机号(联通、电信)尝试,有疑问请电话咨询:18912606905、18136127515。
一周内自动登录 建议在公共电脑上取消此选项
手机验证码登录 还未账号?立即注册

会员注册

*依据工信部新规要求,运营商部署做出调整,现部分用户无法获取短信验证码(移动运营商为主)。如遇收不到短信验证码情况,请更换其他手机号(联通、电信)尝试,有疑问请电话咨询:18912606905、18136127515。
已有账号?
医械创新资讯
医械创新资讯

国产医械三巨头密集减持,最高套现7亿!

日期:2025-09-12
浏览量:2979

近期医疗器械板块迎来一波密集减持公告,山外山、天智航与惠泰医疗三家公司在 9 月 11 日至 12 日间先后披露股东减持计划或结果。在行业政策利好与业绩分化并存的复杂背景下,这些减持行为背后折射出不同股东群体的投资逻辑与市场预期。


减持图谱:三家公司的减持路径差异


  • 山外山:大股东半年内三度减持


山外山 9 月 11 日公告显示,大股东湖南湘江大健康创业投资合伙企业(简称 "大健康")拟减持不超过 4% 股份,董事任应祥拟减持 0.08%,合计拟减持比例达 4.08%。这已是大健康及其一致行动人半年内的第三次减持,此前在 7-8 月间已累计减持超过 4% 股份,形成 "密集减持" 态势。




市场反应略显意外,9 月 11 日山外山股价逆势上涨 1.39% 收于 16.12 元,或许与公司上半年 28.72% 的营收增长及 47.71% 的毛利率提升形成支撑有关。



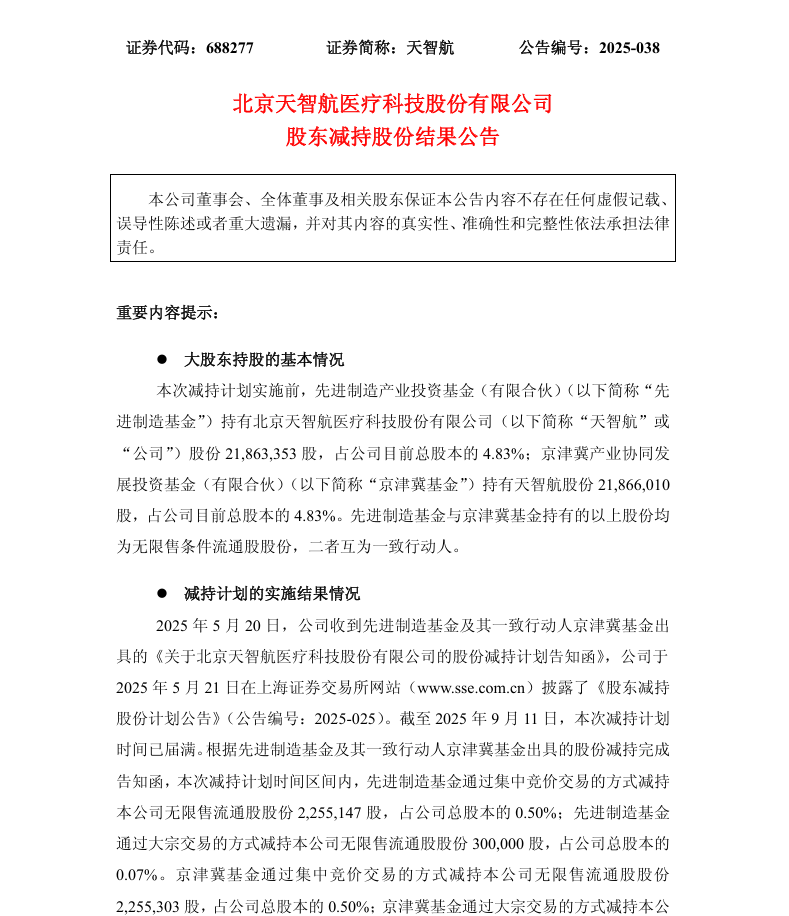
  • 天智航:产业基金减持 "点到即止"


天智航 9 月 12 日公告显示,先进制造基金及其一致行动人京津冀基金在 6 月 12 日至 9 月 11 日期间合计减持 1.12% 股份,远低于原计划的 3% 减持上限。此次减持均价区间为 13.01-18.22 元,合计套现 7344.5 万元,其中大宗交易占比约 11%,对二级市场冲击相对有限。




特别值得注意的是,两家基金均为 IPO 前股东,持股成本较低,但其实际减持规模仅为计划的三成,侧面反映出产业资本对骨科手术机器人赛道的谨慎乐观。


公司上半年营收翻倍增长至 1.25 亿元,两款新产品获批上市,累计完成超 12 万例手术,这些业绩亮点或许是产业资本保留大部分股权的重要原因。



  • 惠泰医疗:副董事长精准套现 7 亿


惠泰医疗副董事长成正辉在 9 月 3 日至 11 日期间,通过大宗交易方式以 248.20 元的固定价格减持 2% 股份,套现近 7 亿元。此次减持的特殊之处在于价格锁定且全部通过大宗交易完成,避免了对二级市场的直接冲击。




减持期间恰逢公司业绩披露窗口期,上半年公司实现营收 12.14 亿元(+21.26%),归母净利润 4.19 亿元(+24.11%),冠脉业务增长达 30%,73.51% 的毛利率水平在行业中处于领先地位。这种 "高增长下的减持" 行为,更多被解读为股东个人资金需求而非对公司前景的担忧,减持后成正辉仍持有 16.7% 股份。



行业透视:政策与市场交织下的减持逻辑


  • 山外山:血液净化设备市场承压


山外山所处的血液净化设备市场正面临竞争加剧与政策调控的双重挑战。尽管公司上半年业绩表现亮眼,营收 3.57 亿元同比增长 28.72%,净利润 5503.86 万元增长 20.28%,但集采政策对利润空间的潜在影响不容忽视。



目前血液净化领域虽未进入核心集采范围,但相关耗材的价格调控已箭在弦上。大股东选择在业绩反弹期密集减持,既可能是财务投资周期的自然退出,也暗含对行业政策变化的提前应对。不过公司 16.98% 的低资产负债率和 6845 万元的经营活动现金流净额,为其抵御行业波动提供了一定缓冲。



  • 天智航:手术机器人赛道升温


天智航所在的骨科手术机器人赛道正处于技术突破与商业化验证的关键阶段。2025 年以来,国家层面多次出台 "人工智能 + 医疗" 政策,为手术机器人行业提供政策红利。截至2025年上半年,天玑骨科手术机器人累计开展手术数量已突破12万例(2025上半年完成超2.2万例),并成功入驻200余家临床机构。



但医疗器械集采的深化可能影响市场拓展节奏,特别是人工关节等品类的价格调控已形成示范效应。先进制造基金等产业资本选择部分减持而非清仓,既实现了部分投资收益,又保留了对行业前景的战略布局。公司 48.22% 的研发投入占比,也显示出在技术迭代上的持续发力。



  • 惠泰医疗:减持不改机构长期看好


惠泰医疗深耕的冠脉和电生理领域正处于快速增长期,2025 年上半年电生理行业手术量双位数增长,房颤治疗需求持续上升。公司冠脉业务 30% 的增速远超行业平均水平,73.51% 的毛利率在集采常态化下仍保持高位,展现出强大的产品竞争力。



成正辉的减持选择在大宗交易市场完成,接手方大概率为长期机构投资者,反映出市场对公司估值的认可。在进口替代加速的背景下,惠泰医疗的创新产品布局获得资本青睐,这也解释了为何大额减持未对公司估值造成冲击,公司明确表示 "不会对治理结构及持续经营产生重大影响"。



结语:减持潮中的价值锚点


山外山的密集减持、天智航的克制退出与惠泰医疗的精准套现,共同勾勒出医疗器械板块资本运作的多元图景。这些减持行为既非单纯的看空信号,也非全然的中性事件—— 财务投资者的周期退出、产业资本的战略平衡、核心股东的资金调度,背后是不同主体对企业价值与行业趋势的差异化判断。


在集采政策深化与创新需求升级的行业背景下,医疗器械企业的股东行为正在成为观察行业分化的重要窗口:对于技术壁垒高、业绩确定性强的企业,减持更可能是股东结构的优化调整;而对处于转型期或政策敏感领域的公司,密集减持则需结合基本面变化综合研判。


最终,资本的流动终将回归企业创造价值的本质—— 无论是血液净化设备的市场突围、手术机器人的技术攻坚,还是冠脉产品的进口替代,真正决定企业长期价值的,仍是其在医疗创新赛道上的核心竞争力。


医疗器械企业在产品注册、上市、融资、落户等关键阶段需专业支持。医疗器械创新网深耕行业,可提供合规梳理、投融资对接、落户规划等解决方案。有需求可扫描二维码加微信,携手助力企业稳健发展。







文章来源:医疗器械创新网
▲转载请标注以上来源

声明:本文仅作信息传递之目的,仅供参考。本文不对投资及治疗构成任何建议,请谨慎甄别。如涉及作品内容、版权和其它问题,为保障双方权益,请与我们联系,我们将立即处理。如有平台转载本篇文章,须自行对该篇文章负责,医疗器械创新网不对转载引起的二次传播负责。

往期推荐

财务造假,医械龙头企业退市倒计时

迈瑞,再次出手!

奥林巴斯,新品

苏州这一械企,拿下近亿元融资!

图片

返回列表