logo

会员登录

用户登录 评委登录
一周内自动登录 建议在公共电脑上取消此选项
一周内自动登录 建议在公共电脑上取消此选项
依据工信部新规要求,运营商部署做出调整,现部分用户无法获取短信验证码(移动运营商为主)。如遇收不到短信验证码情况,请更换其他手机号(联通、电信)尝试,有疑问请电话咨询:18912606905、18136127515。
一周内自动登录 建议在公共电脑上取消此选项
手机验证码登录 还未账号?立即注册

会员注册

*依据工信部新规要求,运营商部署做出调整,现部分用户无法获取短信验证码(移动运营商为主)。如遇收不到短信验证码情况,请更换其他手机号(联通、电信)尝试,有疑问请电话咨询:18912606905、18136127515。
已有账号?
医械创新资讯
医械创新资讯

大型耗材联盟集采结果公布(附名单)

日期:2026-01-06
浏览量:4192
图片

创新加成机制,集采规则更趋精细化。


01

高频电刀、中性电极

集采拟中选结果出炉


近日,湖南医保局发布《关于公示高频电刀、中性电极类医用耗材省际联盟(湖南)集中带量采购拟中选结果的通知》,公示时间截至20261917:00

此次集采由湖南省牵头,联盟成员包括北京、天津、河北、山西、内蒙古、辽宁、吉林、黑龙江、上海、浙江、安徽、福建、江西、河南、湖北、广西、海南、重庆、四川、贵州、云南、西藏、陕西、甘肃、青海、宁夏、新疆、新疆生产建设兵团。

这也是高频电刀、中性电极类医用耗材首次纳入大规模联盟集采。

集采涉及产品采购需求总量超2000万把(片),总金额超35亿元,共吸引了国内外184家生产企业参与182家企业现场报价成功,初步测算中选率约80%左右。据官方披露,集采中选结果预计2026年上半年正式执行

此前,我国高频电刀和中性电极类耗材市场长期美敦力、爱尔博等外资企业主导。数据显示,美敦力、强生、贝朗等品牌占据全球高频电刀高端市场60%份额,在三级医院及复杂手术领域优势明显。2023年,美敦力在中国高端市场占有率超50%,爱尔博在消化内镜细分领域市占率达95%

近年来,国产高频电刀企业不断追击。此次高频电刀集采有望助力医院神经外科、整形外科、甲状腺外科、乳腺外科等多个科室手术的向微创化、精准化和高效化升级。同时,国产品牌有望加速进院。


02

报价加成机制来了

集采凸显创新激


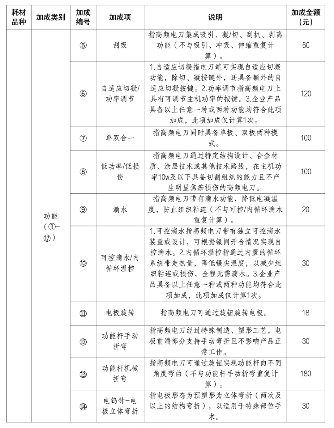
高频电刀基础电外科器械,不同科室、不同术式对电刀的性能要求差异显著产品形态差异大、功能差异大、价格跨度大。

与以往集采相比,此次集采规则设计突出质量优先、创新激励

其中采用商品价值(基础价)+创新价值(加成)”的双维度报价模式,按照不同特殊功能、涂层、产品材质、产品附件等共计35项进行加成调节。例如自适应切凝/功率调节加成金额为120元,功能杆机械折弯加成金额为180元,单极双极合一、低功率/低损伤、电钳/-双极、双极镊-立体绝缘(无侧损伤)等功能加成金额为100元。

这一创新设计既保障了产品基础价值对应的合理利润,又为具备技术创新的产品提供了溢价空间。

此外,集采还配套A/B分组竞价、阶梯式复活、价格纠偏等举措,体现出当前集采稳临床、保质量、防围标、反内卷” 原则

截图自带量采购文件)

综合来看,近期的耗材集采实践中已较为清晰地反映规则优化的特征。例如,第六批耗材国采、广西牵头中医针具类耗材集采、黑龙江牵头腔静脉滤器和消融电极集采等诸多大型集采中,均明确了可二次或多次报价的规则。

中泰证券研报认为,预计未来耗材集采带来的价格降幅将逐步温和且可预期

03

2026耗材降价继续

这些项目将落地


近期,耗材集采动作密集。

1月5日,天津市医药采购中心发布《关于京津冀“3+N”联盟医用胶片类医用耗材带量联动采购项目产品供应意向确认工作的通知》《关于京津冀“3+N”联盟止血材料类医用耗材带量联动采购项目产品供应意向确认工作的通知》,将于161817时开展产品供应意向确认工作。

12月31日,中医针具联盟集采拟中选结果公布。这一集采联盟汇聚了超25亿支的采购需求量,其规模效应直接覆盖全国超70%的中医药服务消费市场。据广西日报报道,中选结果预计将于2026年上半年起正式执行。

此外,去年冠脉介入球囊、缝合线、注射器(带针)、泵用输液器、吸氧管、真空采血管(含静脉血样采集针)、结构心脏病封堵器、输尿管支架等多个重磅联盟集采项目推进。

新项目方面,江西表示,2026年将积极参与国家组织和兄弟省市牵头开展的新批次药品医用耗材集采,重点牵头开展未过评药品和导管导丝省际联盟集采接续探索开展干性生化类检测试纸全国联采

伴随相关集采的落地,预计2026年相关产品将有新一轮价格调整。






▲文章来源:赛柏蓝器械
▲转载请标注以上来源

声明:本文仅作信息传递之目的,仅供参考。本文不对投资及治疗构成任何建议,请谨慎甄别。如涉及作品内容、版权和其它问题,为保障双方权益,请与我们联系,我们将立即处理。如有平台转载本篇文章,须自行对该篇文章负责,医疗器械创新网不对转载引起的二次传播负责。

图片

往期推荐

财务造假,医械龙头企业退市倒计时

迈瑞,再次出手!

奥林巴斯,新品

苏州这一械企,拿下近亿元融资!

图片

返回列表