logo

会员登录

用户登录 评委登录
一周内自动登录 建议在公共电脑上取消此选项
一周内自动登录 建议在公共电脑上取消此选项
依据工信部新规要求,运营商部署做出调整,现部分用户无法获取短信验证码(移动运营商为主)。如遇收不到短信验证码情况,请更换其他手机号(联通、电信)尝试,有疑问请电话咨询:18912606905、18136127515。
一周内自动登录 建议在公共电脑上取消此选项
手机验证码登录 还未账号?立即注册

会员注册

*依据工信部新规要求,运营商部署做出调整,现部分用户无法获取短信验证码(移动运营商为主)。如遇收不到短信验证码情况,请更换其他手机号(联通、电信)尝试,有疑问请电话咨询:18912606905、18136127515。
已有账号?
医械创新资讯
医械创新资讯

33类耗材集采来了

日期:2025-09-17
浏览量:22736

新模式,低价联动大提速。


01

江西启动带量联动采购
首批纳入33类耗材

915日,江西宜春医保局发布《江西省医用耗材带量价格联动采购工作方案》以下简称《工作方案》)及《关于江西省医用耗材带量价格联动采购第一批带量联动品种拟联动信息的公示》。

根据《工作方案》,已有省际联盟或省级联盟(包含市级联盟全省执行)的集中带量采购中选结果,而江西省未集采的部分品种将按入带量价格联动采购采购工作分批次开展,采购周期为一年。

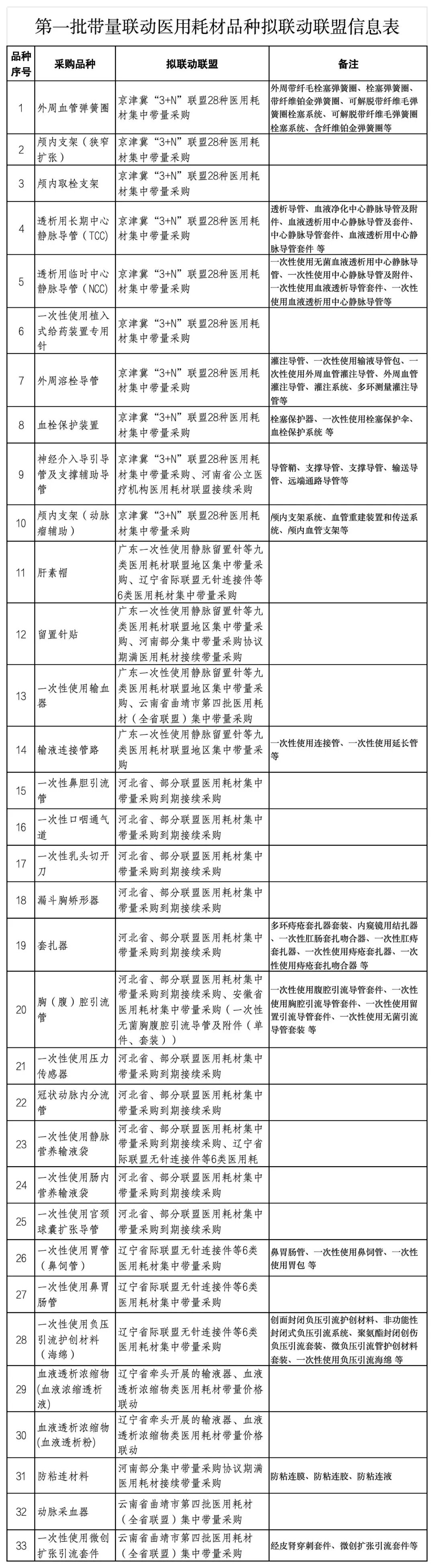
观察来看,江西首批联动采购主要跟踪了京津冀3+N”联盟28种耗材集采、河北及部分联盟耗材集采接续采购、广东一次性使用静脉留置针等九类耗材联盟集采、辽宁省际联盟无针连接件等6类耗材集采,以及河南、云南、安徽等地方集采项目。

对比此前发布的征求意见稿,首批联动耗材由49类减少到33类。

具体如下:

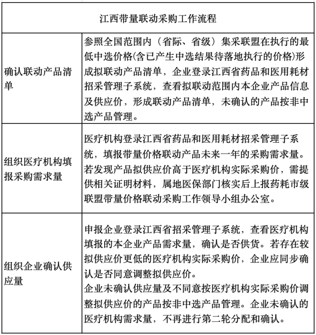
带量联动采购工作流程如下:

按照集采规则,相关企业接受此前的带量采购最低中选价即可参与到江西采购中,医院填报采购需求量后,企业确认是否供货。

需要注意的是,在联动产品清单内但企业未确认产品信息及供应量的产品视为非中选产品,以该产品全国范围内(省际省级)集采联盟的最低中选价格(含已产生中选结果未落地执行的价格)作为江西省挂网限价,不同意的暂停挂网。

带量联动采购并不是一个新的集采模式,通过联动其他联盟集采价格,可实现本地耗材的快速降价。不过此前地方层面开展的带量联动采购,范围相对较小,一般一次只联动一个或几个品类的耗材。

全国范围来看,耗材大品种基本已全部纳入集采,但各地集采进度有一定差异。

江西率先推进大范围的耗材带量联动采购,将降价焦点放在了所有其他地区已降价而江西尚未降价的品类上,将在很大程度上加快集采进度。

若这一模式被更多省份采取,则集采效能将加快释放。不过这种新的集采方式是否会被其他地区借鉴,还有待观察。

02

低价联动效能,持续释放

一段时间以来,带量联动采购正在扩围。

9云南推进第三批医用耗材(全省联盟)带量联动采购,将一次性使用负压引流护创材料、部分止血类医用耗材、一次性活检针纳入联动范围。

8月,河北针对血液透析浓缩物带量联动采购征求意见。

7月,广东深圳牵头开展血流导向密网支架省级带量联动采购,拟中选产品平均降幅达42.82%,最高降幅63.16%

此外,资阳公示了四川省脑脊液分流系统类医用耗材带量联动采购拟中选产品信息天津公示了京津冀“3+N”联盟动脉瘤夹类耗材带量联动采购项目中选结果

国家层面此前也对带量联动采购模式予以支持。

国家医疗保障局办公室关于加强区域协同做好2024年医药集中采购提质扩面的通知》中明确,各省份要抓紧补缺,对止血材料、补片、体外诊断试剂等已有多个省份开展的品种,通过带量价格联动等方式纳入集采范围。

在带量联动快速推进之下,一省降价、多地降价的耗材价格走向将更加清晰。

好消息是,整体来看,目前正在进行中的带量联动集采,不再致力于推动企业不断打破全国最低价,而只做现行低价的联动,以缩小区域价差。

7月召开的国新办新闻发布会上提出,按照稳临床、保质量、防围标、反内卷的原则持续推进药品集中带量采购改革。第十一批国采中,国家医保局也曾直接提示各企业,做好自身成本收益核算,科学研判市场竞争格局,坚持理性报价、诚信经营

反内卷方向下,耗材价格将逐步平稳落地,实现动态平衡。






文章来源:赛柏蓝器械
▲转载请标注以上来源

声明:本文仅作信息传递之目的,仅供参考。本文不对投资及治疗构成任何建议,请谨慎甄别。如涉及作品内容、版权和其它问题,为保障双方权益,请与我们联系,我们将立即处理。如有平台转载本篇文章,须自行对该篇文章负责,医疗器械创新网不对转载引起的二次传播负责。

往期推荐

财务造假,医械龙头企业退市倒计时

迈瑞,再次出手!

奥林巴斯,新品

苏州这一械企,拿下近亿元融资!

图片

返回列表