logo

会员登录

用户登录 评委登录
一周内自动登录 建议在公共电脑上取消此选项
一周内自动登录 建议在公共电脑上取消此选项
依据工信部新规要求,运营商部署做出调整,现部分用户无法获取短信验证码(移动运营商为主)。如遇收不到短信验证码情况,请更换其他手机号(联通、电信)尝试,有疑问请电话咨询:18912606905、18136127515。
一周内自动登录 建议在公共电脑上取消此选项
手机验证码登录 还未账号?立即注册

会员注册

*依据工信部新规要求,运营商部署做出调整,现部分用户无法获取短信验证码(移动运营商为主)。如遇收不到短信验证码情况,请更换其他手机号(联通、电信)尝试,有疑问请电话咨询:18912606905、18136127515。
已有账号?
医械创新资讯
医械创新资讯

手术机器人市场爆发:北京术锐机器人重启IPO辅导!

日期:2025-12-10
浏览量:2066

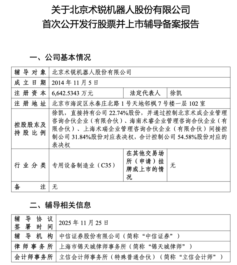
近来,据资料显示,北京术锐机器人股份有限公司(以下简称:术锐机器人)首次公开发行股票并上市辅导备案报告,这也就意味着其再次启动IPO辅导,实际上,早在2年前的2023年,术锐机器人就曾提交过IPO辅导。

 

据该公司官网信息表示,从开放手术到多孔腔镜手术再到单孔腔镜乃至经自然腔道手术,病人的创伤在逐渐减少,而手术操作却愈加困难,以机器人技术辅助提高手术操作的直观感和精准度是大势所趋。


术锐®机器人应运而生,于20236月取得国家药监局批准,并于20242月获得适用范围变更批准,应用于泌尿外科及妇科的腹腔镜手术操作。202556日,术锐®单孔腔镜手术机器人获国家药品监督管理局(NMPA)医疗器械注册变更批准(注册证编号:国械注准20233010833),适用范围变更为该产品由医师利用主从操控系统对于微创手术器械进行控制,用于泌尿外科、妇科,普通外科、胸外科肺部腔镜手术操作

国家药监局给予术锐®机器人高度评价:该产品中的手术器械采用国际首创、拥有自主知识产权的创新技术,具有运动范围广、负载能力强和可靠性高等技术优势,填补国内空白。


整体看来,术锐®机器人的三维电子腹腔内窥镜和三支手术器械通过外径2.6厘米的多通道鞘管进入患者体内,仅需要单个皮肤切口即可实现微创的手术治疗,同时可提高操作者精细化水平,具有术中创伤小、出血少,术后恢复快、疼痛轻,预后疤痕少等优点。


目前,术锐®机器人已完成多个国际首创术式,包括全球首例完全单孔机器人远端胃癌根治术(毕-I式吻合)、全球首例完全单孔机器人进展期胃癌根治性全胃切除术等。在已完成的临床试验中,术锐®机器人表现优异,以单孔方式对多种病症执行手术,病人创伤进一步减小,术后均恢复良好。


并且术锐®机器人手术器械和三维电子腹腔内窥镜在关键技术上均采用了自主研发且拥有自主知识产权的“面向连续体机构的形变驱控技术”,具有运动范围广、负载能力强和可靠性高的技术优势。三维电子腹腔内窥镜采用八方向双构节体内翻展的设计,视野调整范围大、成像清晰细腻、色彩还原性优异。

值得一提的是,主从范式是医生操控主控制器,使手术器械末端执行器复现操作者手部运动的一种控制模式。针对蛇形手术器械的形变运动特性,术锐®机器人自主研发了基于“串联结构体—可形变连续体”异构遥操作核心算法和控制系统,实现了精准直观、得心应手的操作体验。


在为术者提供的数倍放大的三维立体沉浸式视场中,操作可细致入微。术者还可为主从运动设置不同的行程映射比例,在必要时提高手术操作的精细程度,避免损伤周围正常组织,缩短术后恢复时间及患者的住院时间。

整体看来,术锐®机器人手术器械的臂体采用高冗余的结构骨布置,任一结构骨断裂均不影响其运动能力。系统设计基于双环路独立硬件实现全状态安全监控、基于全流程风险预警实现全时段运动监控,集成多层次的安全监测机制和应急过程控制预案,确保手术实施各阶段的安全。

不仅如此,手术器械的可弯转臂体在病患体内即可实现术中所需的运动能力,体外定位臂在手术操作过程中保持静止,完全避免了体外机械臂的术中碰撞风险,进一步提升了系统的术中安全。


从手术机器人市场来看,手术机器人的技术演进已进入"精密机械+智能算法"的融合阶段,核心突破集中在操作精度、人机交互与远程协作三大方向。在传统优势领域,国际巨头仍保持领跑地位——直观医疗的达芬奇Xi系统凭借7个自由度的机械臂和3D高清视野,在泌尿外科、妇科手术中占据主导,其202483.52亿美元的营收中,仅耗材捆绑销售就贡献了设备价格30%的收入。然而,中国企业正通过差异化创新撕开技术壁垒。


微创®机器人的Toumai®/图迈®系列开创性地集成了力觉感知组件,能实时反馈组织受力情况,这一功能使克利夫兰阿布扎比诊所的专家将其评价为"达到国际顶尖水准"。更值得关注的是单孔腔镜技术的突破:通过单一创口完成多器械复杂操作,相比传统多孔手术创伤减少40%,术后康复时间缩短30%,目前已在中东、欧洲等地完成多例泌尿外科典型术式。


哈尔滨思哲睿的康多机器人则展现了另一种技术路径,其4+1模式五臂系统实现"四手联弹",将肾盂瓣成形术等复杂手术时长缩短3小时,而3D裸眼开放式操作平台更解决了医生长时间手术的视觉疲劳问题。


全球手术机器人市场呈现"一超多元"的竞争态势。直观医疗的达芬奇系统仍占据绝对优势,2024年以80%的市场份额实现83.52亿美元营收,单台设备售价高达2200万元,且通过耗材绑定形成持续收益模式。在美国市场,40%的泌尿外科手术和25-30%的妇科手术依赖达芬奇系统,医生操作习惯的固化构成了新进入者的隐形壁垒。


中国企业正从细分市场突破,形成"农村包围城市"的竞争策略。在骨科领域,天智航的天玑机器人2025年上半年中标26台,占据38%市场份额,累计完成手术超11万例;神经外科成为另一突破口,柏惠维康的产品拿下近50%份额。


县级医院市场的爆发尤为关键——2025年一季度新增手术机器人中80%为国产,价格较达芬奇低近千万元(约1300万元/台),使得基层患者首次能接触到机器人手术。这种市场下沉不仅扩大了国产设备的装机量,更通过临床数据积累加速技术迭代。


国际化布局呈现新特点。国产设备不再局限于新兴市场,而是直接冲击高端医疗体系,Toumai®/图迈®系列海外订单已突破50台,覆盖30多个国家和地区,尤其在克利夫兰阿布扎比诊所实现"单孔+多孔"组合装机,成为首个进入全球顶级医学中心的国产手术机器人品牌。


在东南亚、南美等地,国产设备凭借性价比优势快速替代进口产品,2025年上半年腔镜领域国产订单量首次超过进口设备。据中商产业研究院预测,2025年中国手术机器人市场规模将达110.3亿元,2030年有望增至708.5亿元,年复合增长率保持在33%以上。


手术机器人的下一阶段竞争将聚焦于"智能化+生态化"。技术层面,AI辅助规划、多模态影像融合、柔性机器人等方向成为研发热点。


例如,将深度学习算法集成到手术规划系统,可实现肿瘤边界自动识别和最优路径规划;柔性机器人则能通过自然腔道进入人体,进一步降低手术创伤。这些创新不仅提升手术精度,更有望拓展机器人在消化内科、胸外科等新领域的应用。


生态构建成为差异化竞争的关键。微创®机器人正通过"一键互联"三层手术网络,结合克利夫兰诊所的全球医疗布局,打造跨国协作平台;思哲睿则致力于降低使用成本,通过耗材国产化和设备维护本地化,将机器人手术单次费用降低50%以上。未来,手术机器人企业将从设备供应商向"设备+耗材+服务+数据"的综合解决方案提供商转型,通过远程培训、手术数据云分析、耗材订阅等模式构建持续收益体系。







▲内容来源:智慧医械
转载请标注以上来源

声明:本文仅作信息传递之目的,仅供参考。本文不对投资及治疗构成任何建议,请谨慎甄别。如涉及作品内容、版权和其它问题,为保障双方权益,请与我们联系,我们将立即处理。如有平台转载本篇文章,须自行对该篇文章负责,医疗器械创新网不对转载引起的二次传播负责。

图片

往期推荐

财务造假,医械龙头企业退市倒计时

迈瑞,再次出手!

奥林巴斯,新品

苏州这一械企,拿下近亿元融资!

图片

返回列表